|
|
Урок 3 |
Ровная система умножения
Ровная она
называется потому, что там равномерными структурами считается. Т.е.
рисуем малую Ровну. А в виде куба - это трехмерная Ровна. Т.е.
почему ровна: так две, так две, так две, в длину, в ширину, в высоту. А числовое её
обозначение обозначается знаком "
". Если у нас
будет просто число 4 – это у нас будет гармоничное. А когда у нас с
определяющим титлом стоит – это уже у нас Ровна.

Читается так: ровно НА два будет четыре. Для трёхмерной читается так: ровно ЖДЫ два будет восемь. А далее все записи по аналогии в отношении трехмерной Ровны.)


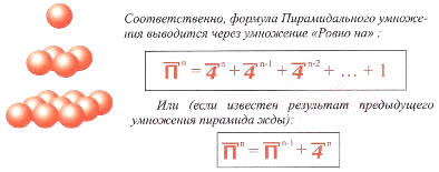
Результат
умножения «ровно на …» получается
путем плоскостного умножения второго множителя на самого себя:
![]()
Результат умножения «ровно ЖДЫ …» получается путем плоскостного умножения второго множителя на самого себя со степенью повторений умножения равного самому себе, т.е.:

Система пирамидального умножения
Пирамидальная система умножения изначально охватывает трехмерные производные (длина, ширина, высота), это означает то, что двухмерного (плоскостного) умножения не содержит. При пирамидальном умножении второй множитель указывает на количество мерных точек (количество рядов) по данным направлениям (прим. по всем трем направлениям в пирамидальной структуре). Изначальной структурой данного умножения является Малая Пирамида. Пирамидальное умножение используется для вычисления количественных объемов. В древние времена данной системой умножения пользовались при строительстве пирамид, храмов, зикуратов (пирамида с усеченным верхом), капищ и т.д. Пирамида ЖДЫ два равна чему?- пяти:

Провожу аналогию. Вы только что записали ровную систему умножения. Берете систему двухмерного умножения Ровны. Вот смотрите, у нас малая пирамида, она имеет 5. чтобы получить третий ряд, я должен поставить ровно на три, т.е. добавить девять. 5 + 9 будет 14. потом я следующий ряд добавляю 4 на 4, т.е. из 16-ти, получаю 30. Т.е. понятно здесь, пирамида ЖДЫ пять пятьдесят пять. И так до 16.

А теперь себе каждый нарисует пирамиду в 4 уровня. Напишите – тайная египетская пирамида. Вот эта маленькая пирамидка в 4 уровня легла в основу. Т.е. когда гробокопатели, т.е. археологи залазили в пирамиды и делали там еще раскопки очень часто они натыкались, ну как говорят, на модели пирамид (прим. в 4 уровня, в основе 4 куба х 4 куба). Ну, это считали как бы прообразы, как макеты. На самом деле это была тайна египетского жречества, тайна календаря. Т.е. она, вот эта пирамида, легла в основу построения Египетского жреческого календаря.
Раньше же как было, люди не следили за временем. Это был удел жрецов. Т.е. они вели и погодные, т.е. когда указывают, ну допустим, в Древнем Риме был человек, который умудрился купить время. У него была торговая сделка, и он её должен был оформить до начала нового года, до начала календы. Ну, он пришел к жрецам и сказал: "Мужики, не объявляйте о начале нового года. Вот вам денег на храм. Сейчас контракт, как говорят современные, подпишем, я приду и объявите. Вам то какая разница". Всё сделку обделал, пришел, кивнул, объявили. Новый год наступил J. Поэтому и говорят – единственный человек, который умудрился купить время.
Жрецы Египта для символьного обозначения года использовали 4-х рядную пирамиду, где общее количество камней, составляющих пирамиду, указывало на количество дней в месяце. Нижний ряд указывал на количество времен года, причем учет шел по визуально наблюдаемым камням. Второй снизу визуально наблюдаемый указывал на количество месяца в одном времени года. Общее количество камней указывало на дополнительные священные дни Богов, которые дополнялись к общему году. Визуально наблюдаемые камни двух нижних рядов указывали на количество дней в неделе. Визуально наблюдаемые камни двух верхних рядов указывали на количество молитв произносимые египтянином в течение дня (утром, вечером и днем). 3-й снизу ряд указывал, что Египет состоит из двух частей: верхнего и нижнего Египта, который подчиняется фараону, наместнику воплощения Солнца (Ра) на земле (фа-Ра-он). Три верхних ряда визуально наблюдаемые указывали на количество рабочих дней в неделе. Визуально наблюдаемое количество всех камней в 4-х рядах указывало, какую часть египтянин должен отдать храму. Т.е. видите какой смысл заложен. Кстати, и фараону они отдавали тоже, но в первую очередь храму. Главное – отдай богу, а как ты будешь с фараоном делиться, это уже фараон положит.
А теперь давайте. 4 времени года (нижний ряд) на 3 месяца – имеем 12 – общее количество всех месяцев. На 30 дней = 360 +5 дополнительных, которые вводили всегда в конце года жрецы. И получается 365 дней. Т.е. видите, вся система жизни обозначена в какой-то маленькой четырехмерной пирамидке. Просто? И заметьте, они также делили круг, египетский зодиак, он делился примерно так же. 12 знаков, т.е. получается что, в каждом знаке 30 дней, а 30 дней делились на что? – декады. Теперь перед этим посмотрите на 16. наши Предки им давали всю эту, т.е. многие жрецы знали и 16-тиричную. И что в нас получилось? - 1496. вот заметьте, раньше ещё шел учет такой, что звезда Сириус (или Осирис, они, черные, то писали наоборот) имела период обращения, вдумайтесь, 1461 год. Пирамиды, о которых пишут, а у вас получилось 1496. Священная пирамида, где 5 это божьи, правильно, а 30 – это полный цикл пирамиды. А 1696 отнимите 30 и 5 божьих, что у нас получится? - 1461, т.е. полный период обращения Сириуса, когда он возвращается в свою же точку на небосклоне. Т.е. многие ученные до сих пор задают, ну если человек живет 50, 100 лет, 200, некоторые библейские 800, но зачем им надо было вести учет на 1461 год, как они умудрялись? А вот умудрялись. Почему? А потому что 4 династии фараонов, а тем более жрецов, они были белые. Как гласят древнеегипетские легенды и предания, 9 белых Боговъ, пришедших с севера, основали Египет. Т.е. наши и там постарались. Ведь вдумайтесь, Озирис, олицетворение Ра, т.е. как верховный. Потом Амон Ра, проста Ра, белые, пришли Боги-созидатели, начали строить там города и прочее. Но у наших как, когда видели неизвестного человека, что спрашивали? - с берегов какой ты реки, какого ты роду-племени и как тебя звать-величать. Ну это до сих пор осталось. А у чернокожих народов – как тебя зовут и с какой ты местности. И вот представьте, они строят и к верховному князю подходит туземец, черный такой, маленький, в набедренной повязке, и спрашивает его: "Бог, тебя как зовут?". Тот же не знает его и подумал. Что его спросили: ты с берегов какой реки. И он ему ответил – Ра. Древнее название Волги. Вот так древнее название Волги стало именем верховного правителя Египта. Видите как всё просто.
Руническая мастерская. Посмотреть весь каталог